首页
部门简介
部门概况
支部建设
新闻公告
新闻在线
通知公告
院系风采
团学资讯
理论学习
媒体团团
科学与人文
规章制度
办事指南
下载中心
学校主页
学校主页
新闻网
综合服务平台
服务指南
信息公开
首页
部门简介
部门概况
支部建设
新闻公告
新闻在线
通知公告
院系风采
团学资讯
理论学习
媒体团团
科学与人文
规章制度
办事指南
下载中心
您所在的位置:
首页
新闻公告
通知公告
通知公告
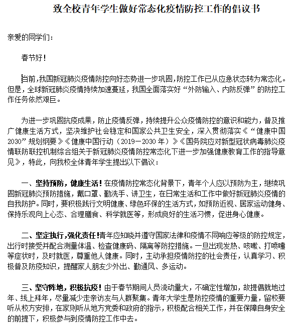
致全校青年学生做好常态化疫情防控工作的倡议书
日期:2021-03-27
|
点击量:
中国·yl23411(永利)集团官网-Official Website